请告诉我们您的知识需求以及对本站的评价与建议。
满意 不满意
Email:
绝缘穿刺线夹在高层建筑物中的应用
栏目最新
- 椰子废弃物资源综合利用问题与对策
- 塔式起重机的使用与安全管理
- 无机保温材料在建筑外墙保温系统的应用
- 城市生态环境保护与绿色建筑材料
- 建筑材料的质量检测问题和防治措施
- 钢结构建筑的发展现状和应用前景
- 绿色建材与建筑节能
- 钢结构在民用建筑上应用价值、发展重点和难点
- 解决城市交通拥堵和停车难的途径:机械式停车
- 广州珠江新城西塔高空重型塔式起重机拆除技术
网站最新
内容提示:在高层建筑的供电系统中,供电主干线起着非常重要的作用,它好似人体中的大动脉,一旦出现故障就会造成严重的后果。本人结合公安厅出入境制证中心大楼工程针对实例介绍了绝缘穿刺线夹在施工过程中的应用。
在高层建筑的供电系统中,供电主干线起着非常重要的作用,它好似人体中的大动脉,一旦出现故障就会造成严重的后果。供电的垂直干线系统,视负荷大小和分布情况一般采用如下两种形式:①插接母线式系统;②电缆干线式系统。(参考《建筑中文网》)
1 插接母线式系统干线
主要采用插接式母线槽,其具有供电容量及传输电流大、便于分接馈电、能耗小、动热稳定性好等优点,因此在高层建筑特别是一些大型公建建筑物中得到广泛的应用;由于母线槽敷设环境及安装要求比较特殊,在建筑物内要单独留出电气竖井为其专用,对一幢高层建筑物来说,从上到下电气竖井所占用的面积是相当可观的,增加了土建投资;同时母线槽是一节一节安装的,使其供电干线连续性差,多接头、气密与防水性差;耐腐蚀性、抗震性差,母线槽施工现场环境要求高、施工难度大、周期长和安装空间尺寸要求高,对于日趋紧张的高层建筑竖井空间以及要求越来越高的供电可靠性,母线槽的局限性越来越明显。
2 电缆干线式系统
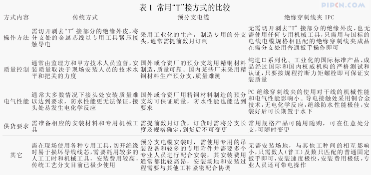
分支一般采用传统 T 接、预分支电缆或者绝缘穿刺线夹(IPC)等方式,传统 T 接由于在接头质量、防水性能等电气性能方面无法达到技术要求而越来越少用。
2.1 预制分支电缆
预分支电缆技术是我国近几年来引进和开发的,主要用于高层建筑动力与照明供电主干线系统的新型结构的电缆产品,它的出现改变了长期在施工现场制作电缆接头的历史,同时它又是低压配电系统用电缆的一大突破。它具有配电安全可靠,防水性、气密性、耐腐蚀性、抗震性良好,环境要求低、免维护、更经济等特点,但由于预分支电缆在工厂一次成型,因此对订货这一环节,用户必须提供完整而准确的资料,特别是配电系统图和电气竖井内配电系统的实际尺寸(主要是竖井的高度、层高、每层接头位置等楼层标高剖面图)。预制分电缆与母线槽相比,无论在制作工艺、材料性能、产品质量还是生产成本、安装技术和施工方法上,都体现了较大的优势。但是,预制分支电缆也有自己的局限性,即线缆的额定电流在 1600A 以内,超过 1600A 为非标产品,性能价格比就无优越性。
2.2 绝缘穿刺线夹
绝缘穿刺线夹分支具有预分支电缆不具备的优势,它不须预定,在施工现场制作,绝缘穿刺线夹可以在电缆任意位置做 T 型分支,不需要截断干线电缆,不需要剥去干线电缆的绝缘皮,不破坏电缆的机械性能和电气性能,线夹的金属刀口可随着力矩螺栓的拧紧而穿透绝缘层接触到干线芯导体,从而将干线电源引出(T 接),接口处是密封结构防护等级很高,力矩螺栓在拧到设计力矩会折断,从而避免刀口与干线导体接触不实造成接触电阻过大,或刀口过分切入造成干线导体的机械损伤,绝缘穿刺线夹更换电缆截面方便,安装方便,密封、防水、防腐蚀。绝缘穿刺线夹保留了传统 T 接方式现场制作的灵活性和可调整性,同时完整解决了传统电缆 T接的各种技术难题,从而可能发展成为最有发展前途的供电线路分支技术,特别适合于用在高层住宅干线系统等供电容量较小的配电系统中,使供电线路具有佳的性能价格比(见表 1)。

3 绝缘穿刺线夹的工程应用
笔者在负责施工的 16 层公安厅出入境制证中心大楼时,设计建筑专业为了保证最大的使用面积和最小的公摊,给电气专业的竖井只有 3 个平方米,且强弱电必须合用,由于高层电力干线系统包括动力、照明、应急照明系统,照明和应急照明属于树干式系统,如果用插接母线式系统则需要安装 3 趟母线槽,空间无法满足,用预分支电缆虽然可以解决竖井空间不足的问题,但综合造价高,且安装过程复杂费用高,为此笔者使用绝缘穿刺线夹分支系统很好的解决了这些方面的问题,照明供电干线系统采用分区树干式,1 区:1F-4F,2 区:5F-9F,3区:10F-11F,4 区:12F-16F,一共 4 个回路,这样既可以克服电缆干线式系统供电容量和传输电流小的缺陷,又可以减少供电故障的范围,同时大大减少了强电系统占用的竖井空间,应急照明由于容量小,故采用电缆干线式系统,通过具体的工程实践,目前用绝缘穿刺线夹做普通 T 接的综合成本是最低的,在保证供电干线可靠安全运行的基础上又可以节省大量的土建面积和施工费用。
4 供电主干线方式选择
确定建筑物供电主干线究竟采用哪种方式,笔者认为:对于用电负荷较小,分支回路不是很多,供电主干线尽量采用普通电缆,分支采用绝缘穿刺线夹方式,如高层住宅,可以使供电线路具有最佳的性能价格比;对于用电负荷较大,分支回路较多,供电主干线容量在1600A 以下的可以采用预分支电缆或者绝缘穿刺线夹,比如高层酒店或者办公楼;如果分支用电负荷变化比较大的则优先采用绝缘穿刺线夹分支方式,使供电方式多样化,便于增容;当供电主干线容量在 1600A 以上的大容量配电系统就采用密集母线槽,如大型写字楼;对于1600A 以上大容量配电系统,供电主干线采用母线槽其绝缘、温升、噪声及土建面积等问题都很突出,综合经济效益很差时,就采用预制分支电缆或绝缘穿刺线夹供电方式。
5 结束语
虽然绝缘穿刺线夹分支在一些发达国家已经有 30余年的运行经验,但目前广州地区的高层住宅(包括商住合一的)主干线分支一般采用预分支电缆多一些(90%以上),在纯商业的写字楼内使用密集型母线的会多一点,绝缘穿刺线夹还没有被广泛应用,相信通过不断的工程实践绝缘穿刺线夹的优越性会得到不断的体现,也会越来越受到建设单位和施工单位的认可。 来源: 《建筑中文网》.
1 插接母线式系统干线
主要采用插接式母线槽,其具有供电容量及传输电流大、便于分接馈电、能耗小、动热稳定性好等优点,因此在高层建筑特别是一些大型公建建筑物中得到广泛的应用;由于母线槽敷设环境及安装要求比较特殊,在建筑物内要单独留出电气竖井为其专用,对一幢高层建筑物来说,从上到下电气竖井所占用的面积是相当可观的,增加了土建投资;同时母线槽是一节一节安装的,使其供电干线连续性差,多接头、气密与防水性差;耐腐蚀性、抗震性差,母线槽施工现场环境要求高、施工难度大、周期长和安装空间尺寸要求高,对于日趋紧张的高层建筑竖井空间以及要求越来越高的供电可靠性,母线槽的局限性越来越明显。
2 电缆干线式系统
分支一般采用传统 T 接、预分支电缆或者绝缘穿刺线夹(IPC)等方式,传统 T 接由于在接头质量、防水性能等电气性能方面无法达到技术要求而越来越少用。
2.1 预制分支电缆
预分支电缆技术是我国近几年来引进和开发的,主要用于高层建筑动力与照明供电主干线系统的新型结构的电缆产品,它的出现改变了长期在施工现场制作电缆接头的历史,同时它又是低压配电系统用电缆的一大突破。它具有配电安全可靠,防水性、气密性、耐腐蚀性、抗震性良好,环境要求低、免维护、更经济等特点,但由于预分支电缆在工厂一次成型,因此对订货这一环节,用户必须提供完整而准确的资料,特别是配电系统图和电气竖井内配电系统的实际尺寸(主要是竖井的高度、层高、每层接头位置等楼层标高剖面图)。预制分电缆与母线槽相比,无论在制作工艺、材料性能、产品质量还是生产成本、安装技术和施工方法上,都体现了较大的优势。但是,预制分支电缆也有自己的局限性,即线缆的额定电流在 1600A 以内,超过 1600A 为非标产品,性能价格比就无优越性。
2.2 绝缘穿刺线夹
绝缘穿刺线夹分支具有预分支电缆不具备的优势,它不须预定,在施工现场制作,绝缘穿刺线夹可以在电缆任意位置做 T 型分支,不需要截断干线电缆,不需要剥去干线电缆的绝缘皮,不破坏电缆的机械性能和电气性能,线夹的金属刀口可随着力矩螺栓的拧紧而穿透绝缘层接触到干线芯导体,从而将干线电源引出(T 接),接口处是密封结构防护等级很高,力矩螺栓在拧到设计力矩会折断,从而避免刀口与干线导体接触不实造成接触电阻过大,或刀口过分切入造成干线导体的机械损伤,绝缘穿刺线夹更换电缆截面方便,安装方便,密封、防水、防腐蚀。绝缘穿刺线夹保留了传统 T 接方式现场制作的灵活性和可调整性,同时完整解决了传统电缆 T接的各种技术难题,从而可能发展成为最有发展前途的供电线路分支技术,特别适合于用在高层住宅干线系统等供电容量较小的配电系统中,使供电线路具有佳的性能价格比(见表 1)。

3 绝缘穿刺线夹的工程应用
笔者在负责施工的 16 层公安厅出入境制证中心大楼时,设计建筑专业为了保证最大的使用面积和最小的公摊,给电气专业的竖井只有 3 个平方米,且强弱电必须合用,由于高层电力干线系统包括动力、照明、应急照明系统,照明和应急照明属于树干式系统,如果用插接母线式系统则需要安装 3 趟母线槽,空间无法满足,用预分支电缆虽然可以解决竖井空间不足的问题,但综合造价高,且安装过程复杂费用高,为此笔者使用绝缘穿刺线夹分支系统很好的解决了这些方面的问题,照明供电干线系统采用分区树干式,1 区:1F-4F,2 区:5F-9F,3区:10F-11F,4 区:12F-16F,一共 4 个回路,这样既可以克服电缆干线式系统供电容量和传输电流小的缺陷,又可以减少供电故障的范围,同时大大减少了强电系统占用的竖井空间,应急照明由于容量小,故采用电缆干线式系统,通过具体的工程实践,目前用绝缘穿刺线夹做普通 T 接的综合成本是最低的,在保证供电干线可靠安全运行的基础上又可以节省大量的土建面积和施工费用。
4 供电主干线方式选择
确定建筑物供电主干线究竟采用哪种方式,笔者认为:对于用电负荷较小,分支回路不是很多,供电主干线尽量采用普通电缆,分支采用绝缘穿刺线夹方式,如高层住宅,可以使供电线路具有最佳的性能价格比;对于用电负荷较大,分支回路较多,供电主干线容量在1600A 以下的可以采用预分支电缆或者绝缘穿刺线夹,比如高层酒店或者办公楼;如果分支用电负荷变化比较大的则优先采用绝缘穿刺线夹分支方式,使供电方式多样化,便于增容;当供电主干线容量在 1600A 以上的大容量配电系统就采用密集母线槽,如大型写字楼;对于1600A 以上大容量配电系统,供电主干线采用母线槽其绝缘、温升、噪声及土建面积等问题都很突出,综合经济效益很差时,就采用预制分支电缆或绝缘穿刺线夹供电方式。
5 结束语
虽然绝缘穿刺线夹分支在一些发达国家已经有 30余年的运行经验,但目前广州地区的高层住宅(包括商住合一的)主干线分支一般采用预分支电缆多一些(90%以上),在纯商业的写字楼内使用密集型母线的会多一点,绝缘穿刺线夹还没有被广泛应用,相信通过不断的工程实践绝缘穿刺线夹的优越性会得到不断的体现,也会越来越受到建设单位和施工单位的认可。 来源: 《建筑中文网》.
原文网址:http://www.pipcn.net/research/201102/14757.htm
也许您还喜欢阅读:
