建筑施工项目管理与组织成熟度模型研究
- 东莞至惠州城际铁路隧道安全风险评估与管理
- 高层建筑给排水系统安装施工技术
- 高层建筑施工质量的五个控制要点
- 房屋建筑工程质量问题、原因和防止措施
- 地下停车场防水工程施工质量预控措施
- 试析绿色施工技术在建筑工程中的应用
- 施工企业预算管理措施及案例分析
- 岩溶地区隧道施工综合预报技术案例分析
- 预制块镶面现浇混凝土隧道洞门施工方法
- 建筑施工模板应用技术简析
内容提示:随着市场竞争日益加剧,项目管理已经成为形成建筑企业竞争优势,提高产业竞争力,维护建筑施工产业安全的关键战略要素,本文系统梳理了目前流行的项目管理成熟度模型的背景、特点和用法,并创造性地发展了建筑企业组织项目管理成熟度模型C-OPM3,完善了此种企业组织项
项目管理包括项目整体管理、项目范围管理、项目时间管理、项目费用管理、项目质量管理、项目人力资源管理、项目沟通管理、项目风险管理和项目采购管理。项目管理的五个基本过程是指启动过程、计划编制过程、执行过程、控制过程和收尾过程。组织项目管理的三个版图是单个项目管理、项目组合管理和项目投资组合管理。 OPM3为组织提供了一个测量、比较、改进项目管理能力的方法和工具。美国PMI学会对OPM3的定义是:“它是评估组织通过管理单个项目和组合项目来实施自己战略目标能力的一种方法,它还是帮助组织提高市场竞争力的工具”。而建筑施工领域在OPM3理论的指导和影响下,逐渐向建筑施工领域的项目管理模型的成熟度发展,逐步形成了C- OPM3模型理论。(参考《建筑中文网》)
一、组织成熟度模型
组织成熟度模型的要素包括改进的内容和改进的步骤,使用该模型的组织需要知道自己现在所处的状态,还必须知道实现改进的路线图。组织成熟度模型有三个基本组成部分,见(图1)。

当今关于组织成熟度模型的研究并不多,最近有学者提出一个组织成熟度模型,将组织的成熟度分为五个梯级:危机型、谋生型、压力型、开拓型、事业型。该模型虽然能够系统的描述组织的成熟度,但是在梯级上需要改进,见(图2)。
第一级:危机型。危机型是组织成熟度模型中的最低一级,处于该级别的企业,其日常工作缺乏良好的组织。
第二级:谋生型。处于该级别的企业,员工的工作基本是按照惯例以及简单地依照老板命令来进行,员工在工作中缺乏感情投入和责任感,并且对自己所做的事情以及目的并不了解。
第三级:压力型。组织能力达到该级别的企业,已经解决了生存问题。这一类型的组织对环境有了很好的感知能力,能够基于市场和竞争压力对其战略不断反思,并使员工的工作方式随之变化,但这种变革几乎完全是被动的,而不是“提前反应”。
第四级:开拓型。该类型的组织几乎没有生存压力,已经基本摆脱市场竞争中的被动地位,能够主动地开拓创新。这些组织一般都形成了为所有员工接受的共同价值观以及全体员工认可的长远目标。 第五级:事业型。该级别是组织能力的最高级别,达到这一级别的企业已经形成了比较完善的企业文化,在工作中员工全身心投入工作,富有激情,并享受工作的乐趣,整个企业的员工把组织的共同目标当成毕生的事业和追求。
二、组织项目管理成熟度模型的发展
“组织项目管理”是指通过项目将知识、技能、工具和技术应用于组织和项目活动来达到组织目标。“组织”扩展了项目管理的范围,包括单一项目的成功交付,还包括项目组合管理和项目投资组合管理。OPM3的目标是提供一种开发组织项目管理能力的基本方法,通过内部的纵向比较、评价,找出组织改进的方向;通过外部的横向比较,提升组织在市场中的竞争力。
1.SEI的CMM模型 软件工程学会SEI的CMM模型有五个梯级:1)初始的。在此成熟度的组织,其软件开发过程是临时的、甚至是混乱的。2)可重复的。在此成熟度的组织建立了基本的项目管理过程来跟踪软件项目的成本、进度和功能。这些管理过程和方法可供重复使用,把过去成功的经验用于当前和今后类似的项目。3)被定义的。在此成熟度,管理活动和软件工程活动的软件过程被文档化、标准化,并被集成到组织的标准软件过程中。4)被管理的。此种成熟度下,组织收集了软件过程和产品质量的详细措施。5)优化的。处于此成熟度模型的最高水平,组织能够运用从过程、创意和技术中得到的定量反馈,来对软件开发过程进行持续改进。
2. Jugdev & Thomas的项目管理成熟度模型Jugdev & Thomas提出的项目管理成熟度模型是从SEI的CMM模型借鉴而来的,也是分为五个梯级,就事论事的应对;程序规范化办事;组织化的管理;整体化的管理和可持续改进。
3. James& Kevin的项目成熟度模型 该模型提供了一个框架,使得组织能够与最好的企业或自己的竞争者进行比较,最终确定一个结构化的改进路线。该模型为两维,第一维采用SEI的五级成熟度,第二维是描述PM的关键领域,采用PMI的九个领域。

三、建筑施工企业组织项目管理成熟度模型应用及其评价
(一)C-OPM3应用
对于在项目管理成熟度方面有所改进的组织来说,C- OPM3在避免组织资源浪费的同时提供了合理改进过程的指导方针。C- OPM3的步骤如下:
1.研究标准。首先组织必须尽可能透彻地了解该模型所依托的种种概念。这包括研究比较标尺的内容,熟悉组织项目管理以及C- OPM3模型的组成和操作程序。
2.组织现状评估。其次是评估组织项目管理成熟度,组织必须把自己当前的成熟度状态的特征来和C- OPM3模型所描述的具有代表性的特征进行对比。
通过对比,识别自己当前状态,包括自己的强势和弱势,以及在组织项目管理成熟度中的位置处于哪个梯级,从而可以决定是否需要制订和实施改进计划。
3.改进焦点的确定。C- OPM3的评估帮助组织识别自己的状态,了解在组织项目管理方面已经具备和还缺乏哪些基本的特征。使用者可以把重点放在与“最佳实践”相关的需要改进的重点,并制订适当的改进规划。
4.改进路径确定。使用者从目录中查看到希望完成的“最佳实践”所需要的一系列能力,他们也就找到了改进的路径,知道了如何才能达到需要的“最佳实践”,以便提高当前的成熟度梯级。
5.评价组织能力。该评价步骤将帮助组织决定要达到预期的成熟度需要培育哪些特定能力,并确定可以证明该能力的结果是否存在,或者是否可以观察到。
6.改进计划编制。组织可以根据那些未被观察到的结果,就这些结果所反映组织所需能力的优先程度进行排序。
(二)组织成熟度评价
1.组织成熟度评价原则 对组织做好系统评价的原则是:
(1)保证评价的客观性。评价的目的是为了决策,因此评价的质量影响着决策的质量。为此,评价资料要全面和可靠,防止评价工作出现倾向性;评价人员组成要有代表性,以充分保证评价的客观性。
(2)保证评价结果的可比性。对组织的评价结果应当具有可比性,从而能够明确组织是进步了还是倒退了,以及一个组织是否比另外一个组织具有更高的成熟度。
(3)正确、合理地制定评价指标体系。评价指标体系是由若干类的单项指标组成的整体,应该反映组织的各项目标要求。同时还要避免指标的重复使用。
(4)评价指标必须与国家的方针、政策、法令的要求相一致。组织只要存在必然要受到政治、经济等环境的影响,因而也要承担相应的责任,在制定评价体系时,不能出现与宏观政策相违背的指标。
2. 组织成熟度评价步骤 系统的评价步骤是有效进行评价的保证。组织成熟度的评价一般应当遵循以下步骤:
(1)对组织的目标、战略进行简要地说明,使评价者易于了解。评价是为了实现组织的战略目标,因此必须让所有的评价者了解组织的目标和战略,这样才能做出正确的评价。
(2)确定由分项和大类指标组成的指标体系或评价指标系统图。
(3)确定各大类及单项评价指标的权重,并从整体上进行调整。评价要涉及到很多的评价指标,最终要得到一个整体评价结果,就要对各单项评价指标进行综合处理,这个处理过程中最常用的方法就是加权求和。本文采用最小面积法对评价指标进行综合处理和赋权。
(4)进行单项评价,确定各项评价指标的实现程度。
(5)进行单项评价指标的综合,得出大类评价指标的价值。
(6)进行系统的综合评价,确定组织的成熟度。
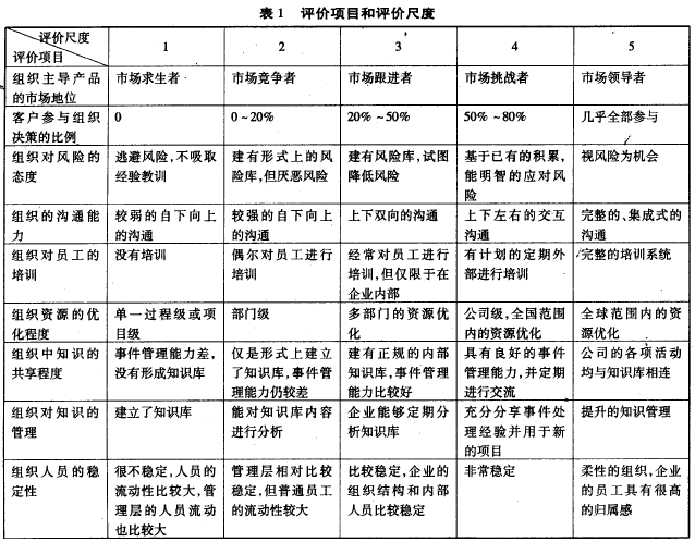
3. 组织成熟度评价指标 组织评价体系由若干单项评价指标组成。它反映组织的目标要求。从系统角度讲,指标体系主要包括政策性指标、技术性指标、经济性指标、社会性指标、资源性指标、时间性指标。而在实证研究中,评价体系由10个评价指标组成,见(表1)。

(三)组织成熟度测量方法
关于测量,有很多方法,但通常是采用量化的方法,即对每一个指标赋权,然后综合得到一个结果。本文在组织成熟度的评价过程中沿用了传统的数量评价思想,但是对评价方法进行创新,采用最小面积法。
最小面积评价法是通过所有评价结果形成的多边形的面积来计算组织的最终评价结果。这种算法与加权平均相比有以下优点:
原文网址:http://www.pipcn.net/research/200609/823.htm
也许您还喜欢阅读:
