采用综合评分法优选承包单位提高投资效益
- 2013年中国建筑业前三季度分析简报
- 建筑服务业发展现状及营改增税制设计研究
- 如何控制项目采购成本
- 国有建筑企业人力资源管理的问题与建议
- 建筑施工企业人才流失的对策
- 建筑业企业多元化战略的回顾与启示
- 世界顶级承包商的发展模式和启示
- 基于经济法看我国绿色建筑的发展问题
- 建筑工程土建预算的审查技巧、管理建议和误区
- 建筑企业的准时化采购模式研究
内容提示:山东省XX高等院校信息图书楼工程,建筑面积27000m2,主体六层,局部七部,结构形式基础为钢筋混凝土筏板基础,主体结构为钢筋混凝土框架结构,外墙面建筑装饰设计采用现代外幕墙,整个工程的设计借鉴国外成功图书馆设计的经验,引入了一种全新的幕墙概念金属饰板
山东省 XX 高等院校信息图书楼工程, 建筑面积 27000m2, 主体六层,局部七部, 结构形式基础为钢筋混凝土筏板基础, 主体结构为钢筋混凝土框架结构, 外墙面建筑装饰设计采用现代外幕墙, 整个工程的设计借鉴国外成功图书馆设计的经验, 引入了一种全新的幕墙概念: 金属饰板夹胶玻璃, 该玻璃产品巧妙地将玻璃与金属饰面板结合在一起, 利用金属的色泽及玻璃的晶莹, 给人营造一种强烈的视觉冲击; 寓意着信息时代知识潜在的经济价值; 利用金属饰面板冲孔的疏密, 合理调节光线, 并在室内形成光与影的不同效果, 让学子们在优雅的环境中学习、探求真理。(参考《建筑中文网》)
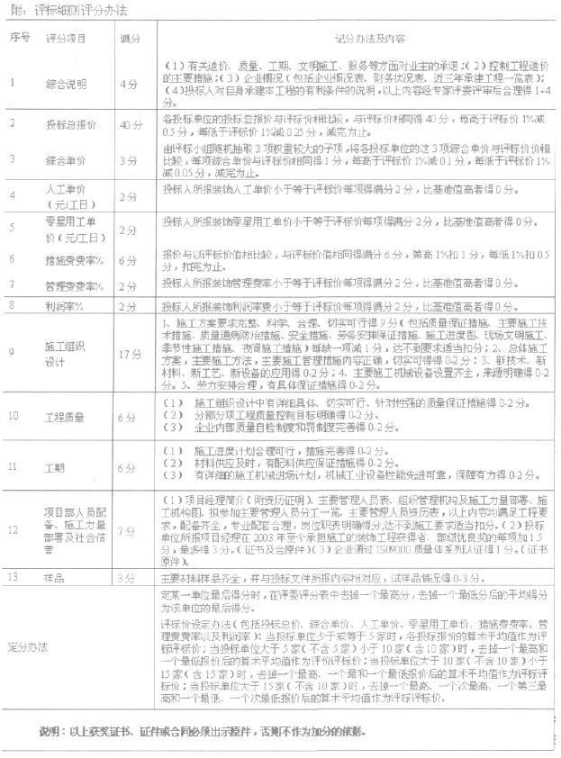
签于本工程在整个建筑群体的重要性, 外墙装饰装修档次比较高,追求现代风格, 承包单位采用公开招标方式选择, 运用综合评分法优选投标企业。

中标原则: 中标方将是投标书编制合格、造型新颖、产品技术性能先进、报价较低、能提供良好服务和足以使用户确信其具备执行合同能力的供货单位; 能够最大限度地满足招标文件的要求。经市招标有形建筑市场公开招标, 共有四家综合实力比较强的投标企业前来投标, 分别为甲、乙、丙、丁四家企业, 于 2005 年 10 月 20日上午 9: 00 开标, 结果丁企业在投标文件的投标函上未加盖投标人的企业及企业法定代表人印章, 只加盖了拟承担本装饰项目的项目经理印章, 经评标委员会综合评议被宣布为无效,不得进入评标结果。只有三家投标企业分别是甲、乙、丙进入正式开标、评标、定标程序。
最后, 经济评标委员会, 综合评分, 投标企业甲得分为 89.5 分, 得分较高, 为中标单位。为什么会出现这样结果呢? 下面仅对各投标企业的报价及打分情况做一探讨。
根据《中华人民共和国招标投标法》第四十一条, 中标人的投标应当符合以下条件之一: 能够最大限度的满足招标文件中规定的各项综合评标价标准, 能够满足招投标文件的实质性要求, 并且经评审的投标价格较低; 但是投标价格低于成本的除外。
综合上述报价计算, 在报价的计算中准 确 率 为 甲 : 100%,乙 : 122.18% , 丙 :108.38%
各分项材料单价根据权重赋予的值,综合单价: 甲: 100%,乙 : 127.32% , 丙 :105.71%。

由投标企业甲中标, 可节省投资 276万元 ( 比原计划投资1500 万元比次最低报价 又 低 了 137.11 万元) , 由于投标企业甲具有良好的业绩与信誉, 选中甲也提高整个工程项目的投资效益, 社会效益。
来源: 《建筑中文网》.原文网址:http://www.pipcn.net/research/200609/789.htm
也许您还喜欢阅读:
