项目管理软件系统的功能、分类和发展趋势
- 工程爆破行业的信息化发展现状、实施问题和建议
- BIM技术及在工程项目管理模式中的应用
- 建筑扬尘污染监控平台中的Kerberos协议改进
- 云计算安全研究参考文献
- 云计算安全研究报告(5):云计算安全关键技术研究
- 云计算安全研究报告(4):云计算安全技术框架建议
- 云计算安全研究报告(3):云计算安全现状
- 云计算安全研究报告(2):云计算安全挑战
- 云计算安全研究报告(1):云计算发展趋势
- 大型集团型建筑企业工程管理信息化工作探索
内容提示:目前项目管理软件系统如雨后春笋般涌现出来,一方面使软件有更大的选择空间,另一方面也给软件的选择带来了困难。基于这一原因,文章分析了目前项目管理软件的系统的功能、分类及其发展趋势,以利于需求者选择项目管理软件系统。
0 前言
目前,项目管理的应用越来越广泛,尤其在工程界和 IT 界,项目管理的应用逐渐成为一种趋势,而另外一方面,ICT(Information and Communication Technology,信息通讯技术)得到了飞速发展。摩尔定律显示,计算机硬件性能每 18 个月增加一倍,而软件技术的发展更快于这一速度。项目管理中心网站(The project Management Center)列出了 300 多种正在使用的商业性软件,而这仅仅是冰山一角,另一项调查显示大部分组织正在或将要使用项目管理软件,有人认为,“项目管理软件媲美 ERP 可能成为市场新宠”。(参考《建筑中文网》)
此外,我国的项目管理软件市场相当巨大。一项统计显示,目前项目管理的高端市场的容量在 1 亿元以上,3~5 年内将达到 6 亿元,中端、低端用户数量更是客观。据介绍,国外 90%以上的项目建设都采用软件进行管理,而我国还不到 10%,目前有 2 000 万家中小型企业在项目建设上都需要进行项目管理。因此,国际上的管理软件公司纷纷涉足国内市场,由于进入比较早,美国的 Primavera 和 Microsoft的项目管理软件占据了国内相当大的市场份额。另外一些大的管理软件商如 SAP、ORACLE、PEOPLESOFT 等借助企业的优势也把项目管理软件带到了中国, Openplan、邦永(中国)、瑞典的 IFS公司,以及国内的梦龙、用友和新中大等也不甘示弱,纷纷占据国内项目管理软件的一些领域。因此,目前国内项目管理软件市场竞争日趋激烈。
项目管理软件是随着项目管理理论和实践的发展、计算机技术和信息技术的变革而不断发展的。项目管理软件有 30 多年的历史,早期的项目管理软件运行在大型机上,后来转向中小型,然后是个人计算机,这些项目管理软件具有有限的功能,并且独立地用于单个项目以及由分散的用户使用,一直到最近,虽然其功能和性能得到了很大提高,并发展到了多用户操作以及交流与协作功能,但项目管理软件仍然没有从根本上改变这种模式,即解决单个项目的项目管理问题,Wideman Comparative Glossary of ProjectManagement Terms V3.1 中这样定义项目管理软件:用来辅助规划和控制一个项目的资源、成本和进度的计算机应用程序,项目管理知识体系 PMBOK(Project Management Body of Knowledge,项目管理知识体系)也给予了类似的定义。但是项目管理对软件功能的需求却远远超过了这一原始定义范围,项目管理软件进入了一个新的时代。
1 项目管理软件系统的功能
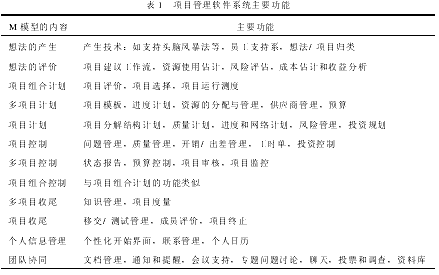
近年来,项目管理理论和实践发展相当快,一些新的项目管理模式得到了研究和应用,如多项目管理(Program Management)、面向企业的项目管理(Enterprise Project Management)和项目组合管理(Portfolio Management)等,因此,项目管理超越了单个项目的项目管理,进入了一个新的领域—— 面向多个项目的项目管理。项目管理的最新发展也促使了很多新的项目管理软件的产生,德国 OSNABRüCK 大学的 F·AHLEMANN 提出了一种模型来概括这一问题,即 M 模型,如图 1 所示。

M 模型概括了目前项目管理的主要内容,可以作为项目管理系统设计的依据。从该模型出发,可以概括出项目管理软件系统的主要功能,如表 1 所示。

据目前调查结果显示,并不是所有的软件系统都包含以上功能,一般而言,项目管理软件系统仍然以传统项目管理软件的功能为中心,即项目计划、项目控制、多项目计划和多项目控制。调查结果还表明,协同功能正变得越来越重要,如大部分项目管理软件系统 90%都增加了文档管理,59%增加了工作流管理功能,而 14%提供聊天功能,31%提供讨论功能,7%提供调查功能。这也反映了客户的需求,其他功能如投资组合管理等,大多没有较好的功能来支持。在非功能方面基于 WEB 的解决方案,与其他软件集成途径等大多都提供,而能处理全球项目管理的软件系统目前还不是很多。
2 项目管理软件系统的分类
项目管理软件系统的分类方法有多种,如按照功能、价格水平和面向对象等,但主要还是依据功能来划分,有以下划分方法:
(1)功能是否单一。可以分为单功能项目管理软件和集成型项目管理软件(系统),前者包括进度计划软件(如梦龙等)、文档管理软件(如普华的 Powercom 等)、投资控制软件(如同济大学工程管理研究所的 DP1/CC 等)、合同管理软件(如 Primavera 的 Exp 等);后者往往表现为这些功能的综合,如 Primavera 的 P3E/C 套件、Microsoft 的 Project 2003 套件,以及其他 EPM Enterprise Project Management,(企业级项目管理)软件等。一般而言,单功能项目管理软件价格比较低,而集成型项目管理软件(系统)相对较高。
(2)功能面向对象。由于逐渐出现一些新的项目管理模式,如多项目管理、企业级项目管理和项目组合管理等,因此,项目管理软件系统又可以根据其功能面向的对象(项目管理模式或用户特征)来划分。
项目协同平台一般限制多项目管理功能,但提供基于 WEB 的项目协同平台,如文档管理、工作流管理、主题讨论和即时信息等。主要用于日常工作。
单项目—— 项目管理系统支持传统的项目计划和项目控制功能,可以支持单个项目或多个项目,但每个项目一般被认为是独立的。系统功能包括基于工作分解结构 WBS 的进度控制、投资控制和资源分配等,提供甘特图和网络图等。
多项目—— 项目管理系统又可以分为 3 类:基于计划管理的项目管理系统、基于过程管理的项目管理系统和基于资源管理的项目管理系统。
企业级—— 项目管理系统支持整个项目生命周期,尤其是项目组合的计划和控制,系统的用户也不仅仅是项目经理,而包括项目办公室经理、投资组合经理、企业的高层决策者、利益相关者以及企业的客户等。
3 项目管理软件系统的发展趋势
(1)项目管理理论和实践发展的驱使。项目管理软件系统的发展总是伴随着项目管理理论和实践的发展而发展,30 多年的变化历史也正说明了这一点,如多项目管理软件系统和企业级项目管理软件系统的出现,项目投资组合分析工具的应用等。因此,项目管理软件系统的发展会和项目管理理论和实践的发展保持一致。
(2)项目特征变化的驱使。近几年来由于项目管理的广泛应用,项目型公司逐渐涌现出来,这些项目往往分散在全国甚至世界各地,此外,虚拟团队、虚拟建设也逐渐得到应用,因此,虚拟化和分布化成为一个趋势,项目管理软件系统的功能也将逐渐增加这部分功能。
(3)技术进步的驱使。ICT 技术的发展相当快,随着 JAVA 技术的成熟,C/S 结构的项目管理软件系统逐步转向了 B/S 结构,如 Primavera 公司的投资控制和合同管理软件 Expedition9.0 已经由 C/S 结构改进为 B/S 结构模式,有人预测,B/S 结构将成为一种趋势。另外,随着项目管理软件系统的种类越来越多,各个软件之间的数据交换成为一大问题,因此,制定数据交换标准成为将来的又一趋势。
(4)客户应用需求的驱使。项目管理软件系统是面向客户的,客户的需求往往带来软件功能的变化,虽然目前一些沟通与协同功能还没有完全提供,如聊天、在线会议、专题讨论等,但随着项目特征的变化,沟通与协同功能将会得到加强。
此外,对于一个组织来说,存在着各类软件系统,这些系统的集成是一大难题,因此,项目管理软件系统的发展趋势之一是提供越来越灵活的集成化渠道。
4 结束语
项目管理软件系统总是伴随着项目管理理论和 ICT 技术的发展而发展,因此,不能期望获得或者开发出最先进的软件系统,应该从实用角度出发,不断更新、持续改进,这样才能达到项目管理软件系统经济性、实用性和先进性的统一。
参考文献:
[1] F. Ahlemann,Project Management Systems: Typology, State-of-the-art and Forecast.
[2] Prof. Dr. Hoppe,Comparative Market Analysis of Project Management Systems.
[3] 李永奎. 项目管理软件应用现状及其发展趋势[J]. 建筑, 2003(9). 来源: 《建筑中文网》.原文网址:http://www.pipcn.net/research/200605/229.htm
也许您还喜欢阅读:
