空调系统避峰运行与送风温度优化控制策略
- 低碳节能建筑设计的相关问题及解决方法
- 江苏建筑职业技术学院图书馆设计文化理念
- 四川雅安名山县涌泉村抗震小学的设计理念
- 四川汶川5.12大地震的启示
- 汶川大地震震中纪念馆的创作思考
- 洛阳洛南新区雅安新城结构设计
- 绿色居住建筑的节地设计
- 广州珠江新城海心沙地下空间建筑设计方案
- 黔东南地区郎德苗寨民居的热适应性
- 西气东输工程中长输管道站场建筑模块化设计与应用
内容提示:本文在建筑及空调系统仿真平台的基础上,针对上海地区某一商务楼及其空调系统进行了仿真试验,对避峰运行控制策略、送风温度优化控制策略以及整体优化控制策略的仿真结果进行了比较。结果表明,避峰运行控制策略、送风温度优化控制策略以及整体优化控制策略都能够不同程度减少用电峰时段的耗能,同时相应的运行费用都有所减少。
摘要: 本文在建筑及空调系统仿真平台的基础上,针对上海地区某一商务楼及其空调系统进行了仿真试验,对避峰运行控制策略、送风温度优化控制策略以及整体优化控制策略的仿真结果进行了比较。结果表明,避峰运行控制策略、送风温度优化控制策略以及整体优化控制策略都能够不同程度减少用电峰时段的耗能,同时相应的运行费用都有所减少。
关键词: 储能 电力避峰 空调系统 优化运行控制
0. 引言
随着我国经济的迅速增长,近年来全国各大省市都出现了不同程度的供电不足危机,这已成为制约我国当前经济和社会发展的瓶颈问题。要从根本上解决电力不足的问题当然是靠增加对电力的投入。但是,合理有效地使用有限的电能也应是必须采取的措施。目前电力供应紧张的主要表现为:电网负荷率低,系统峰谷差较大,高峰电力严重不足。因此,实施需求侧管理,提高电能终端使用效率和转移高峰负荷是当前必须十分重视的问题。(参考《建筑中文网》)
随着空调系统在我国城市里越来越广泛的应用,建筑能耗增长特别是空调系统的电力需求增长尤其迅速。据统计资料显示,我国当前的建筑能耗在总能耗中的比例是27.5%左右,其中空调的能耗约占建筑能耗的40%~55%。空调负荷的不均衡特性,极大地加剧了电网负荷的峰谷差,因此,空调系统的错峰避峰运行已成为缓解当前电力供应不足问题的迫切要求。一些国家很早就已采用空调用电错峰措施,印度一典型写字楼的空调系统用电进行错峰优化之后,其在电力尖峰负荷时段的电力需求与通常相比减少38%,相应的运行费用减少5.9%[1]。美国曾经对一典型的采用空调用电错峰的大学校园进行调查,其在电力尖峰负荷时段的用电减少41%,其总耗电量的56%是电力低谷时段用电[2]。
本文正是在此背景下,提出和研究分析基于建筑储能的空调系统运行控制策略,期望利用建筑本身具备的能量储存能力并通过优化空调系统运行,达到降低空调系统峰值电力需求的目的,同时将这种方法与送风温度优化控制策略[3]结合进行整体优化。
1. 空调系统避峰运行控制策略对于绝大多数空调系统,其运行控制策略均采用常规的需求控制策略,即根据用户侧的要求启动或停止系统的运行,在楼宇使用时段启动系统而非使用时段则停止运行。这从节能的角度而言是行之有效的。但是,这种运行策略的结果通常是在电力峰值时段系统正好处于用电高峰,这对整个电网来说是不利的,特别是在已实行分时电价的地区,会使用户增加运行费用。
对于空调系统错峰用电的方法,目前国内外大多采用冰蓄冷技术。但冰蓄冷的应用与推广存在着一定的缺陷:冰蓄冷系统造价高,一般比常规空调系统高30%-40%;对已安装运行的系统,则需重新改造,代价很大,而且现实状况绝大多数是不允许的;同时,冰蓄冷系统结构和运行复杂,稳定性和可靠性相对较差。
表1 时间表
| | 建筑物开始使用 (τo) | 电力峰值开始时间(τs) | 电力峰值结束时间(τn) | 系统提前启动(∆τ) | 建筑物结束使用(τf) |
| 时间 | 7:00 | 8:00 | 11:00 | 3 | 18:00 |
实际上,对于常规的混凝土结构的建筑,其本身具有较大的热容,再加上室内的装饰及家具,因此具备一定的储能能力,利用这种能量储备的能力,可以在电力需求谷时对楼宇进行强制过冷,使建筑的墙体及室内结构充分储存冷量,当处于电力需求高峰时段时利用这部分储存的冷量,从而可以减少电力峰时的系统运行电力需求。图1是基于建筑储能的运行控制策略逻辑示意图,其中的时间值由表1给出。在不同的时间段内,通过PMV优化控制器[4]改变房间温度设定值。

图1 避峰运行控制策略逻辑示意图
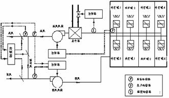
本文选用的建筑物是位于上海地区某一栋商务大楼,每层的面积为2332m2。由于每层被划分为南北两个开放式的办公区域,每个区域都配备了相同的空调系统,因此本文选取朝南区域作为研究对象。研究对象的室内总的空调区域面积为1166 m2,根据VAV末端的布置,
它被划分为6个外区和2个内区,。建筑与VAV空调系统如图2所示。

图2 建筑及其VAV空调系统示意图
仿真试验是在已建立的VAV变风量空调系统仿真器[5]上进行的。本文将提出的避峰运行控制策略和送风温度优化控制策略程序化后嵌入其中,同时,为验证和分析对比各种优化策略的实施效果,本文还对没有优化策略的常规情况进行了模拟。
3.1 试验条件
本文采用的室外气象数据取自上海地区的气象资料,试验日的室外温度和含湿量如图3所示。

图3 试验日室外空气的温度和含湿量
研究对象的建筑物为混凝土结构,6个外区和2个内区的围护结构热容如表2所示(表中区域标示参见图1)。仿真器中的建筑模型是采用阻容网络模型建立的[6]。
表2 建筑物热容
| 外区1 | 外区2 | 外区3 | 外区4 | 外区5 | 外区6 | 内区1 | 内区2 | |
| 内部结构热容(KJ/K) | 3452.6 | 4166.3 | 4166.3 | 3452.6 | 2616.9 | 2616.9 | 3641.7 | 3641.7 |
| 外部结构热容(KJ/K) | 19550.2 | 14100.1 | 14100.1 | 19550.2 | 6760.8 | 6760.8 | - | - |
3.2 试验结果及分析
图4为整体优化策略与无优化策动时室内PMV的变化曲线。从图中可以看出:整体优化策略通过PMV控制器改变室内的PMV值,利用房间所具有的热容性,将电力峰值时段所消耗的一部分电能转移到电力谷值时段,PMV在[-0.5,0.5]之间变化是可以接受的,这样就能够在满足室内热舒适性要求的前提下,实现用电上的移峰填谷。

图4 PMV值比较
在计算运行费用时采用的是上海地区的分时电价,即:峰时段为1.044¥/kWh,平时段为0.676 ¥/kWh,谷时段为0.232 ¥/kWh。表3给出了三种优化策略仿真模拟的结果,并进行了比较。
表3 结果比较
| 340.7 | 949.7 | 0 | — | — |
| 260.8 | 1028.0 | 0 | 23.5 | 2.2 |
| 140.3 | 914.7 | 176.9 | 58.8 | 18.0 |
| 129.8 | 1039.1 | 173.2 | 61.9 | 10.3 |
送风温度优化控策略制通过提高送风温度,将一部分峰时耗能转移到平时,电价最低的谷时耗能为0,系统峰时耗能减少23.5%,运行费用减少2.2%。
避峰运行控制策略是利用建筑物热容,通过对空调系统启动时间和室内PMV的控制,将一部分峰时耗能转移到谷时,可以明显看出其移峰和减少运行费用的效果都十分明显,应用这种控制策略系统峰时耗能减少58.8%,运行费用减少18.0%。
整体优化控制策略是将送风温度优化控制与避峰运行控制相结合,仿真结果表明,这种控制方法可以进一步转移峰时耗能,但与避峰运行控制策略相比,平时耗能大大增加,这就导致减少的运行费用有所下降,应用这种控制策略系统峰时能耗减少61.9%,运行费用减少10.3%。
4. 结论本文通过对上海地区某一商用大楼,运用了送风温度优化控制策略、避峰运行控制策略以及整体优化控制策略进行仿真试验,并对仿真结果进行比较,得出以下结论:通过应用送风温度优化控制策略、避峰运行控制策略以及整体优化控制策略,在保证和改善室内热舒适性的同时,可减少峰时段耗能;用户的运行费用也有不同的下降。在许多商业建筑中,实现系统优化控制的器件都是现成的并不需要任何附加投资。
参考文献1. Ashok S., R. Banerjee. Optimal cool storage capacity for load management[J]. Energy, 2003,28(2): 115-126
2. Chen C. S, J. N. Sheen. Cost benefit analysis of a cooling energy storage system. IEEE Trans. Power Sys. 1993,8(4): 1504-1509
3.晋欣桥,夏凊,周兴禧,王盛卫. 多区域变风量空调系统送风温度的优化节能控制[J] .上海交通大学学报,2000,4:25-31
4.于航,夏凊,晋欣桥等. 以PMV为基础的模糊控制器在VAV空调系统中的应用[J]. 节能,2001,(4): 3-6
5.晋欣桥. 变风量空调系统的仿真及其实时优化控制研究[D]. 上海,上海交通大学机械与动力工程学院,1999
6. 晋欣桥,夏凊,王盛卫. 用于空调系统控制分析的多区域建筑物模型[J]. 流体机械,1999,27(3): 18-21
来源: 《建筑中文网》.原文网址:http://www.pipcn.net/research/200601/8317.htm
也许您还喜欢阅读:
